新闻中心

当前位置: 首页 > 新闻中心 > 通知公告 > 正文

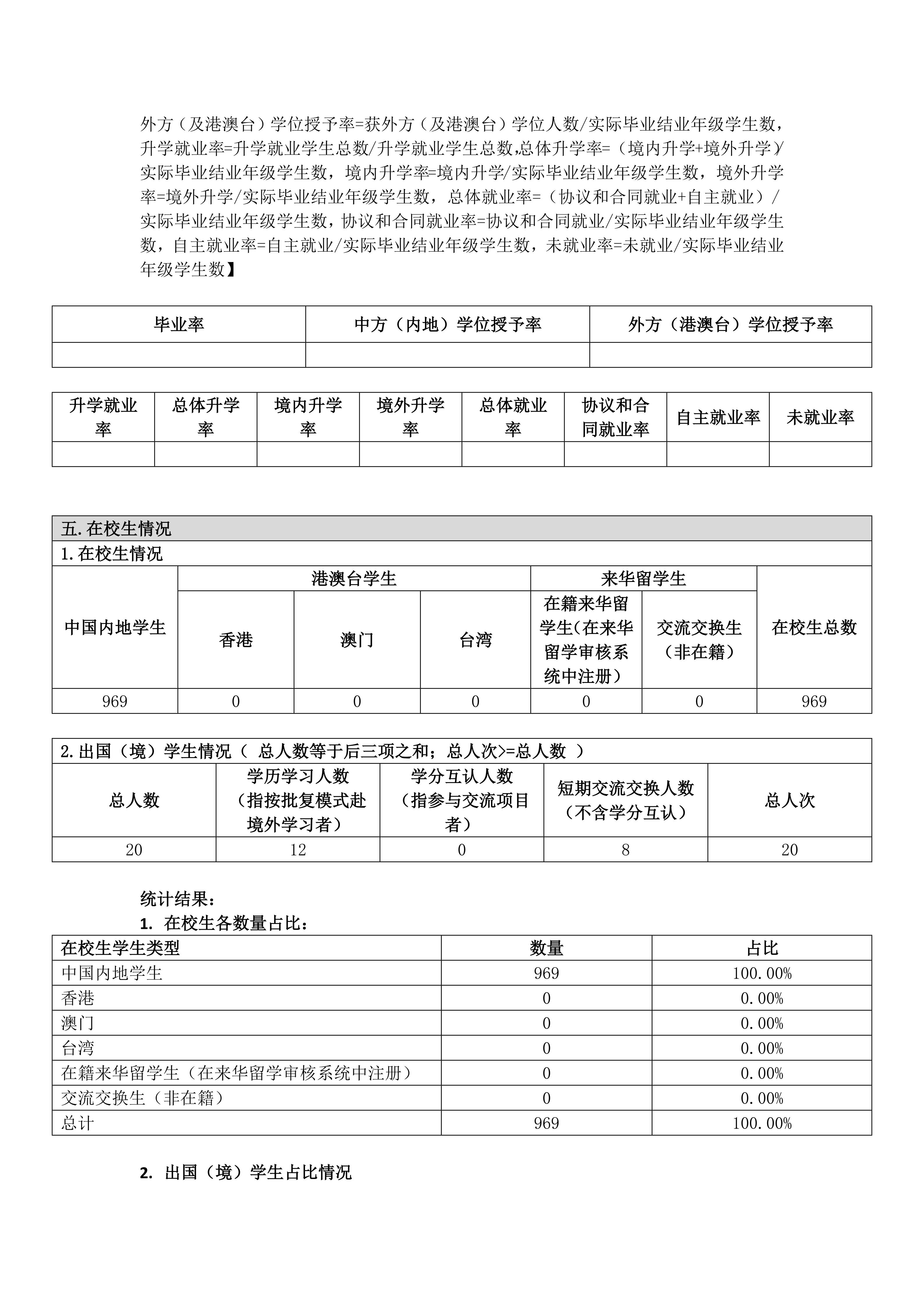
2024年度中外合作办学年度报告公示

时间:2026-01-27 12:08

 

公示时间段:2026-01-27至2026-02-02

 

下一篇:2025年招聘启事

地址:辽宁省沈阳市沈北新区道义南大街58号

电话:024-62602051

传真:024-62602051

邮编:110136

网址:http://swibs.lnu.edu.cn/

Add: No. 58 Daoyi South Street Shenbei New District, Shenyang, Liaoning Province

Tel: 024-62602051

Fax: 024-62602051

Postcode: 110136

Website: http://swibs.lnu.edu.cn/

微信公众号

校友之家